网站首页
关于我们
公司简介
企业文化
新闻中心
光谷所新闻
公司新闻
通知公告
项目信息
产权转让
资产转让
资产租赁
综合交易
金融资产项目
政策法规
企业国有资产交易
行政事业单位国有资产交易
金融企业国有资产交易
涉讼资产交易
相关法律政策
竞价大厅
交易指南
交易规则
交易流程
下载中心
文件验签
联系我们
留言板
重点项目
网站首页
关于我们
公司简介
企业文化
新闻中心
光谷所新闻
公司新闻
通知公告
项目信息
产权转让
全部
预披露
国有挂牌项目
非国有挂牌项目
资产转让
全部
房屋土地
机动车
机械设备
资产租赁
综合交易
金融资产项目
政策法规
企业国有资产交易
行政事业单位国有资产交易
金融企业国有资产交易
涉讼资产交易
相关法律政策
竞价大厅
交易指南
交易规则
交易流程
下载中心
文件验签
联系我们
留言板
当前位置:
首页
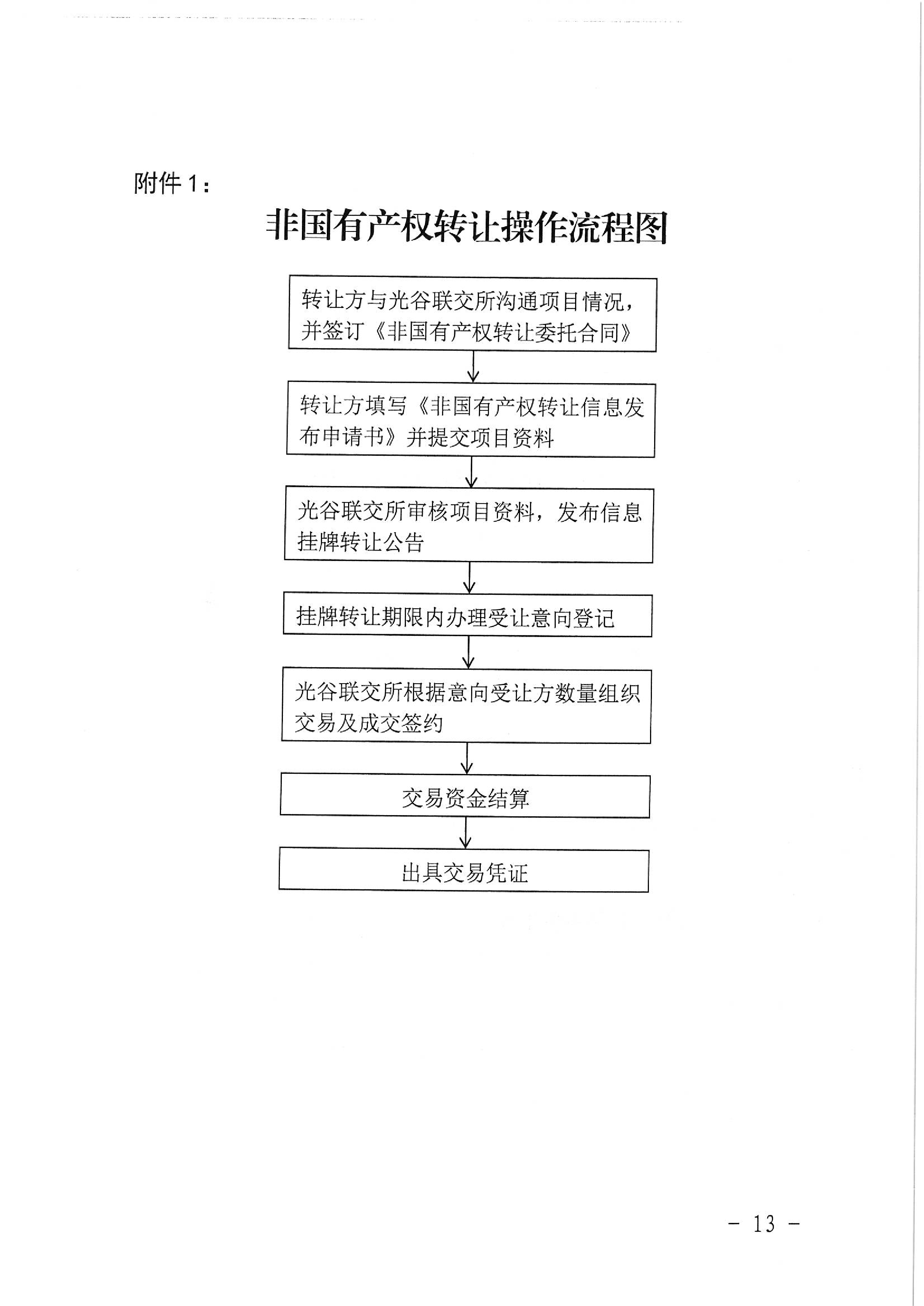
武汉光谷联合产权交易所非国有产权交易规则
发布日期:2021-05-19
作者:admin
字体大小:
A
-
A
+
打印
分享:
上一篇:
武汉光谷联合产权交易所网络竞价暂行规则
返回列表
下一篇:
武汉光谷联合产权交易所国有金融企业增资业务操作规则(试行)